註冊
登錄
搜索
社區銀行
好玩遊戲區
統計
幫助
ihao論壇
»
生活智慧王
» 過年習俗與建議
‹‹ 上一主題
|
下一主題 ››
發新話題
發佈投票
發佈商品
發佈懸賞
發佈活動
發佈辯論
發佈視頻
打印
過年習俗與建議
autumno
新手上路
個人空間
發短消息
加為好友
當前離線
1
#
大
中
小
發表於 2015-2-20 01:00
只看該作者
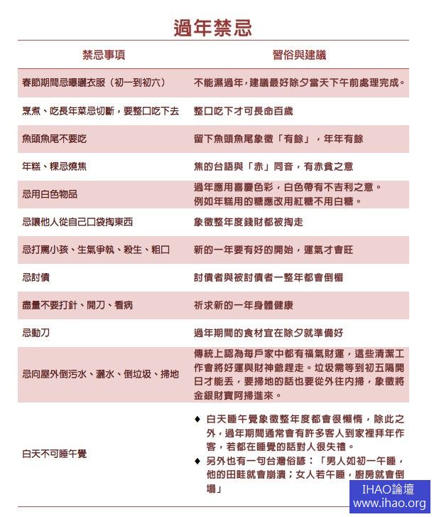
過年習俗與建議
011256sczkgdcofmeeimkj.jpg
(83.04 KB)
2015-2-20 01:00
<div style="display:none;"><a href="https://seninlinkin.com">Ziyaret Et</a></div>
UID
80619
帖子
1098
精華
0
積分
0
閱讀權限
10
在線時間
19 小時
註冊時間
2010-6-22
最後登錄
2015-7-21
查看詳細資料
TOP
‹‹ 上一主題
|
下一主題 ››
最近訪問的版塊 ...
漫畫連載
上班這黨事
風水有關係
健康兩點靈
新聞挖挖哇
日本北海道旅遊
短片放映室
中國料理
鬼故事
美容美髮
生活研究院
生活智慧王
癌症資訊
門診時刻表
健康兩點靈
笑話大全
勵志文學
小說頻道
我的妹妹不可能那麼可愛
汽機車討論
美容美髮
香水資訊
臉部保養
彩妝資訊
新聞挖挖哇
減肥塑身
時尚玩家
歌詞收集站
動漫圖片
好笑圖片
漫畫連載
攝影貼圖
攝影器材
NIKON鏡頭
短片放映室
鬼故事
世界歷史
育兒新知
媽媽教室
孕婦飲食
寶寶副食品
世界搜奇
寵物討論版
舞蹈教學
國家考試及升學資訊
國家考試筆記重點整理
各類題庫考古題
招考資訊
升學考試
考試王
就業e網
研究所考古題
上班這黨事
資訊世界
Android 遊戲下載
Apple 系統討論區
免費下載資源
表情符號
Windows平台相關
Linux作業系統
PHP筆記本
eGroupware 專區
硬體類相關資訊
ADSL及寬頻服務相關資訊
驅動程式
桌布下載
手機
iPhone 5
手機鈴聲
網頁設計語法集中站
電子電機暨資訊工程館
興趣研究院
IQ大挑戰
心理測驗
命理占卜研究
12星座
釣友資訊交流
園藝花卉區
軍事武器介紹
自行車綜合區
風水有關係
吃喝玩樂指南
美食達人
食尚玩家就要醬玩
逢甲夜市
台灣旅遊景點
國外旅遊景點
日本關西旅遊
日本北海道旅遊
日本沖繩旅遊
日本關東地區
日本其它地區
生活優惠訊息
食譜集中營
海鮮食譜
中國料理
國外烹調
家常菜餚
素食料理
台灣小吃
點心食譜
飲品調酒
電信公司
台灣大哥大
遠傳電信
中華電信
信用卡比較
小公主異享食界
追星娛樂圈
明星照片區
林志玲性感寫真
蔡依林寫真集
白歆惠寫真照片
隋棠性感寫真
林嘉綺性感寫真
陳思璇寫真集
天心美女寫真集
香月明美
蔡淑臻寫真集
莉亞迪桑寫真集
美女寫真
日本美女寫真集
音樂資訊
影劇情報
部落格及官方網站(娛樂類)
運動資訊
日劇劇情
韓國劇情
遊戲天堂
寶可夢專區
PC、線上遊戲
NDS
Wii
PS2 / PS3
PSP
XBOX 360
私服列表
好玩遊戲區
財經地產研究院
不動產資訊
財經研究室
網路ATM
大樂透
統一發票
油價查詢
綜合討論區
新手報到區
黃頁資訊中心
Wood Products
站務及資訊新聞
活動相關資訊
優質網站推薦
佛教討論區
資料暫存區
行銷企劃室
徵信社推薦
控制面板首頁
編輯個人資料
積分交易
積分記錄
公眾用戶組
個人空間管理
升級個人空間
基本概況
版塊排行
主題排行
發帖排行
積分排行
交易排行
在線時間
管理團隊